前端渲染模式演进与选型指南:从CSR到 Islands
前段时间有个朋友去一家国内做全景运动相机的公司面试,第三面和技术负责人谈到了关于 SSR 渲染的一些细节和必要性问题,结果会在文末揭晓,这里借这个契机我来梳理一下前端资源在渲染模式上经历了哪些演化过程。
在Web开发的世界中,渲染模式的选择直接影响着用户体验、SEO效果和开发效率。从早期的服务端渲染到现代的混合模式,前端渲染模式已经经历了翻天覆地的变化。不同的渲染策略决定了内容在何处、何时以及如何被呈现给用户,这不仅关系到首屏加载速度和交互流畅度,还影响着服务器的负载成本和维护复杂度。
一、渲染模式演进历程
1. 混沌初开:传统服务端渲染时代(传统 SSR)
在Web发展初期,前后端尚未分离,传统SSR是主流的渲染方式。使用PHP、JSP、ASP等技术,服务器在每次请求时从数据源获取动态数据,并将数据注入到模板中生成完整HTML返回给浏览器。

特点:
- 前后端高度耦合,开发效率低
- 每次请求都需要服务器完整渲染
- 页面交互体验差(全页面刷新)
- 但SEO友好,首屏性能尚可
- 服务器负载高,并发能力有限
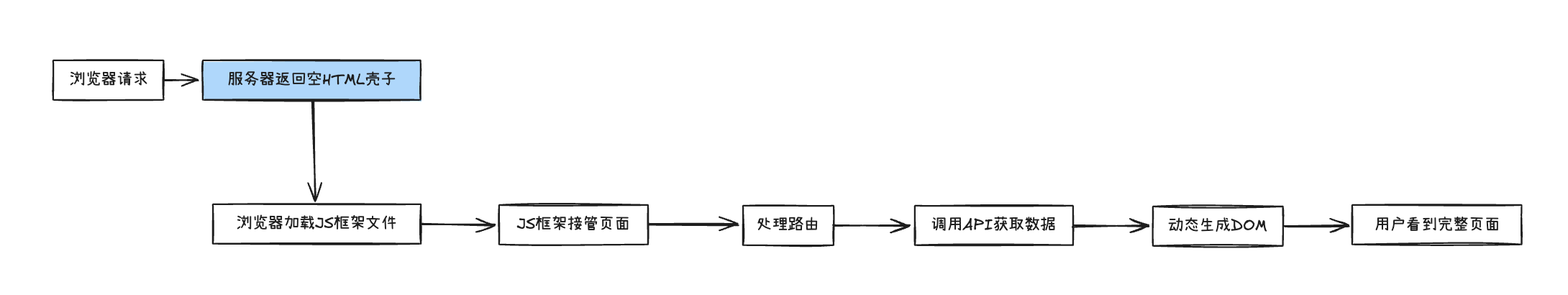
2.革命性转变:客户端渲染(CSR)崛起
随着AJAX技术的出现和前端框架的成熟,客户端渲染逐渐成为主流。CSR模式下,服务器只提供静态HTML壳子和JavaScript文件,真正的页面渲染工作在浏览器中完成。

优势与挑战:
- ✅ 前后端完全分离,开发职责清晰
- ✅ 页面切换流畅,SPA体验优秀
- ✅ 服务器压力小(只需提供静态资源)
- ❌ 首屏加载时间较长(需等待JS下载执行)
- ❌ SEO不友好(搜索引擎难以抓取动态内容)
- ❌ 初期"白屏"体验问题
3. 螺旋式上升:现代服务端渲染(SSR)复兴
为了平衡CSR的体验问题和SEO需求,同构SSR应运而生。Node.js的出现使得JavaScript可以在服务端运行,实现了"一次编写,两端运行"的同构渲染模式。

优势与挑战:
- ✅ 首屏加载快(FCP优化)
- ✅ 完美的SEO支持
- ✅ 低端设备友好
- ❌ 服务器压力大(需实时渲染)
- ❌ 开发复杂度高(需考虑服务端兼容性)
- ❌ 需要Node.js服务器环境
4. 静态化浪潮:静态站点生成(SSG)兴起
对于内容相对固定的网站,静态站点生成提供了更优解决方案。SSG在构建时预渲染所有页面为静态HTML文件,无需服务器实时渲染。

核心优势:
- ⚡ 极致性能(CDN友好,TTFB极短)
- 🔒 顶级安全性(无服务器运行时)
- 📊 完美的SEO支持
- 💰 服务器成本极低(可托管在GitHub Pages等平台)
- 🚀 高并发承载能力
适用局限:
- ❌ 不适合高度动态内容
- ❌ 构建时间随页面增长而增加
- ❌ 实时数据需客户端补充
5. 混合创新:现代渲染模式演进
前端渲染的发展并未停止,近年来涌现出更多混合创新方案:
ISR(增量静态再生 Incremental Static Regeneration)
SSG的智能升级版,结合了SSG和SSR的优势:
- 核心页面构建时预渲染,非核心页面在首次访问时按需渲染并缓存
- 通过缓存策略平衡性能与数据实时性
- 解决SSG大量页面构建耗时的问题

流式SSR (Streaming Server-Side Rendering)
流式 SSR 是 React 18 引入的重要特性,它允许服务器逐步将渲染好的 HTML 内容发送到客户端,而无需等待整个页面渲染完成。在 React 18 中,使用新的 renderToPipeableStreamAPI 来实现流式 SSR。
流式 SSR 的核心是利用了 HTTP/1.1 的分块传输编码(Chunked transfer encoding)机制。服务器可以一边渲染一边发送 HTML 片段,浏览器则可以逐步解析和渲染这些片段。

流式 SSR 与 React Suspense 紧密集成。当组件使用 Suspense 包装时,服务器会先发送 fallback 内容,然后在数据准备好时发送实际内容。
<Suspense fallback={<Spinner />}>
<Comments /> {/* 异步组件 */}
</Suspense>渐进式水合 (Progressive Hydration)
水合(Hydration)是指将静态 HTML 转换为交互式的 React 组件的过程。这个过程就像是给“干燥”的静态内容注入了“水分”,使其“活”起来
渐进式水合是对传统"水合"过程的优化,它允许按需、分阶段地对组件进行水合(绑定事件等),而不是一次性水合整个应用程序。

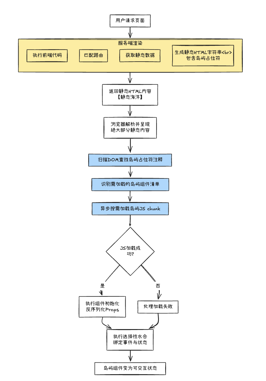
岛屿架构(Islands Architecture)
岛屿架构(Islands Architecture)是前端领域一种新兴的架构模式,代表框架Astro。它通过 “静态为基,动态为岛” 的思路,旨在极致地优化网页性能,特别是首屏加载和可交互时间(TTI)。
岛屿架构将页面视为由静态内容(如HTML、CSS)构成的“海洋”,其中嵌入的交互式组件(如购物车、搜索框、评论表单)则被视为独立的“岛屿”。这些“岛屿”可以独立加载、渲染和运行,彼此隔离且互不干扰。

React服务端组件(RSC)
React 服务端组件 (RSC) 是 React 生态中的一项重要创新,它通过将组件的渲染工作从客户端转移到服务端,旨在解决传统客户端渲染的一些固有缺陷,如 JavaScript 包体积过大、首屏加载缓慢和数据获取延迟等问题。
RSC 的核心思想是“前后端分工协作”。它允许开发者编写在服务端渲染、不包含交互逻辑的组件,这些组件仅在服务器上运行一次,输出静态内容流,无需下载和执行客户端 JavaScript。

混合式渲染基于传统 SSR 渲染的方式进行了更加极致的性能优化, 关键技术是选择水合 Hydration。
二、渲染模式对比分析
以下是主要渲染模式的关键特性对比:
| 特性 | CSR | SSR | SSG | 岛屿架构 | RSC |
|---|---|---|---|---|---|
| 渲染地点 | 客户端 🌐 | 服务器端 ☁️ | 构建时 ⚙️ | 混合 🔀 | 混合 🔀 |
| 首屏速度 | 慢 ⏳ | 快 🚀 | 极快 ⚡ | 极快 ⚡ | 快 🚀 |
| SEO友好性 | 一般 ⚠️ | 优秀 ✅ | 优秀 ✅ | 优秀 ✅ | 优秀 ✅ |
| 开发复杂度 | 简单 😊 | 复杂 😅 | 中等 😐 | 中等 😐 | 复杂 😅 |
| 服务器负载 | 低 😌 | 高 😓 | 极低 🥳 | 低 😌 | 中 😐 |
| 实时数据 | 优秀 ✅ | 优秀 ✅ | 差 ❌ | 良好 👍 | 良好 👍 |
| 适用场景 | 后台系统/应用类 | 内容网站/电商 | 博客/文档/宣传页 | 内容为主兼具交互 | 复杂应用界面 |
三、 选型指南:如何选择适合的渲染模式?
根据应用类型选择
后台管理系统/强交互应用:推荐 CSR
- 无需SEO,追求开发效率和交互体验
- 技术方案:Vue/React/Angular + Vite/Webpack
内容型网站(博客/新闻/文档):推荐 SSG
- 内容相对固定,追求极致性能和安全性
- 技术方案:Nuxt.js/Next.js/Gatsby/VitePress
电商网站/高SEO要求页面:推荐 SSR 或 ISR
- 需要SEO且数据动态性较强
- 技术方案:Next.js/Nuxt.js(支持SSR和ISR)
混合型应用:推荐 混合模式 或 岛屿架构
- 不同页面有不同特性,可混合使用多种模式
- 技术方案:Next.js/Nuxt.js(支持按页面选择模式)
关键决策因素
- SEO需求:是否需要搜索引擎优化?SSR/SSG/岛屿架构更优
- 数据实时性:数据更新频率如何?高频更新适合SSR/CSR
- 性能要求:对首屏速度和交互体验的要求?SSG提供最佳性能
- 开发资源:团队技能和服务器资源?CSR最简单,SSR最复杂
- 维护成本:长期维护和扩展需求?SSG运维成本最低
混合模式策略
现代项目往往采用混合渲染策略:
- 关键页面SSR:重要页面(首页/产品页)使用服务端渲染
- 次要页面SSG:静态内容页面(关于我们/博客)使用静态生成
- 动态部分CSR:个性化内容使用客户端渲染
- 增量更新ISR:不频繁更新的页面使用增量静态再生

四、 结语
前端渲染模式的演进历程体现了Web开发对用户体验、开发效率和运行性能的不懈追求。从最初的服务端渲染到客户端渲染,再到现代各种混合模式,每种方案都是为了解决特定场景下的痛点而生。
没有最好的渲染模式,只有最合适的方案。在实际项目中,我们应该根据具体需求,综合考虑SEO、性能、开发成本和维护复杂度等因素,选择最适合的渲染策略。现代框架如Next.js、Nuxt.js等已经提供了灵活的多模式支持,允许我们在同一个项目中针对不同页面采用不同的渲染策略,这为我们提供了极大的灵活性和优化空间。
彩蛋
还记得开头说的面试的事情吗? 那个朋友最终通过了三面(技术负责人)和 HR 面环节, 但是没先到在 offer 环节经过两次拉扯,最终还是没有入职该公司。 至于和技术负责人聊的有关页面渲染的事情,面试官对前端渲染的概念还停留在传统SSR (MVC 模式)和 CSR,由此对该部门的技术水平可见一斑, 这里也提醒各位同学:面试是一场双向奔赴的环节,作为面试者同样也需要面试公司的各项能力和条件。 愿大家都能找到好工作吧。
